../../icons/Logo.pngPraktische Elektronik


Das Logiktester-Modul erkennt offene Leitungen, LOW, HIGH und Impulse.


list.png

Logiktester-Modul

Dieses Modul kombiniert einen einfachen Logiktester zur Erkennung logischer Zustände und offener Leitungen mit der Impulserkennung aus dem Praktikum Impulse erkennen.

Attention pin

Dieser Logiktester eignet sich hervorragend zur Erkennung von kurzen Impulsen (Spikes, Glitches). Er reagiert auf Impulse ab 20ns.

LogikTester-Modul_s.png
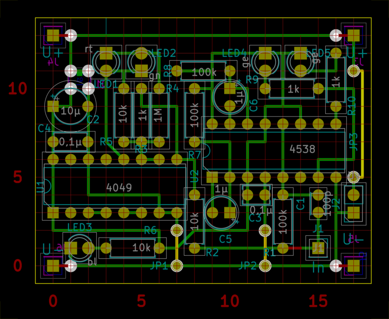
Bild 1: Schaltung des Logiktester-Moduls

Die Schaltung besteht aus zwei Teilen. Links wird ein 4049 zur Erkennung des Logikpegels verwendet. U1D entkoppelt die Anzeige mit U2D. Für U1 darf kein 40HC49 verwendet werden, weil der den quasi-analogen Betrieb von U1D und U1E übel nimmt.

Rechts dienen zwei monostabile Multivibratoren U2A und U2B zur Impulserkennung. Der 74HC4538 wurde gewählt, weil beide Eingänge Schmitt-Trigger sind. Die Eingänge sind über R1 gegen fehlerhafte Spannungen geschützt. Der Kondensator C1 überbrückt R1 für schnelle Impulse.

Aufbau

Attention >

Lochrasterplatine

Dieses Projekt wird auf einer Lochrasterplatine mit durchkontaktierten Lötpunkten aufgebaut.

Wie es geht, beschreibt dieses Praktikum.

Die Darstellung des Layouts ist in Darstellung in KiCad ausführlich beschrieben.

LogikTester-Modul-brd_s.png
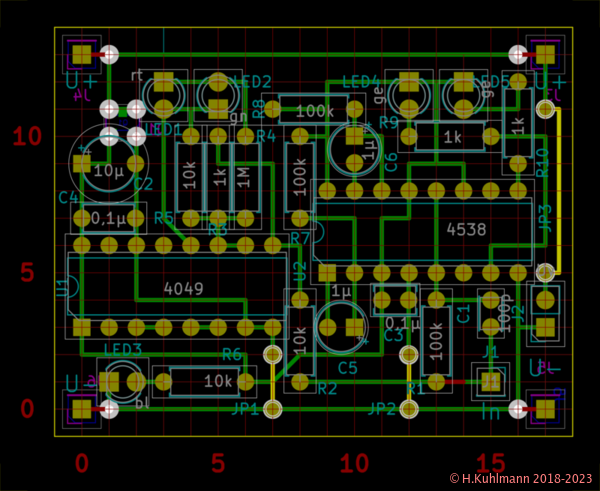
Bild 2: Layout des Logiktester-Moduls

Das Modul kann auch von Einsteigern leicht auf einer durchkontaktierten Lochrasterplatine aufgebaut werden. Nur der MOSFET Q1 ist ein SMD-Bauelement. Er wird auf der Unterseite zwischen vier Lötpunkte gesetzt.

Die Stifte werden wie bei allen Modulen von unten eingebaut. Sie dienen nur der Stromversorgung. Außer den Stiften ist noch die Buchse J2 für die Stromversorgung vorhanden. Für den Eingang ist kein Stift auf das Steckboard vorgesehen, sondern eine Buchse, die auf der Oberseite eingebaut ist.

Es werden drei Drahtbrücken JP1 bis JP3 benötigt. Sie sind im Layout gelb dargestellt.

Die Verbindungen von den Stiften J3 bis J6 zu den daneben liegenden Lötpunkten liegen oben. Sie sind rot dargestellt.

LogikTester-Modul-brd-Top-3D_s.png
Bild 3: Logiktester-Modul von oben in 3D

Die Drahtbrücken JP1 bis JP3 werden auf der Oberseite verlegt.

LogikTester-Modul-brd-Bottom-3D_s.png
Bild 4: Logiktester-Modul von unten in 3D

Der MOSFET im SMD-Gehäuse wird auf der Unterseite auf vier Lötpunkte gesetzt.

Die Anzeige auswerten

Die Anzeige zeigt den Pegel und Impulse eines Logikausgangs an.

Anzeige Aussage
keine LED leuchtet 1. der Messeingang ist offen
 2. der Pegel des Logikausgangs ist weder LOW noch HIGH
grüne LED leuchtet am Eingang liegt LOW (0) an
rote LED leuchtet am Eingang liegt HIGH (1) an
rote und grüne LEDs leuchten am Eingang schaltet der Pegel zwischen LOW und HIGH um
eine/beide gelbe LEDs leuchten am Eingang liegen Impulse an