../../../icons/Logo.pngPraktische Elektronik


Wir betrachten spezielle Widerstände wie VDRs, NTC- und PTC-Widerstände.


list.png

Kennlinien

Arbeiten mit Kennlinien


Spezielle Widerstände

Im Praktikum Kennlinien haben wir uns mit der Kennlinie eines Widerstands beschäftigt.

In diesem Praktikum werden einige Widerstände mit auffälligen Kennlinien vorgestellt. Wir lernen, Kennlinien zu verstehen und zu interpretieren. Die Anwendung der vorgestellten Bauelemente wird später behandelt.

Widerstands-Kennlinie-negativ.png
Bild 1: Kennlinie eines Widerstands

Eine Widerstandskennlinie ist eine Gerade, die beim Strom 0 immer die Spannung 0 hat.

VDR

Es gibt Widerstände, die keine gerade Kennlinie haben.

VDR-Kennlinie.png
Bild 2: Kennlinie eines VDR

Ein VDR ist ein Widerstand, der bei höheren Spannungen einen höheren Strom fließen lässt als ein normaler Widerstand. Während bis zu etwa 20 V der Strom durch den VDR (rot) dem eines normalen Widerstands entspricht, ist der Strom bei 40 V wesentlich höher. Widerstände mit diesem Verhalten werden spannungsabhängige Widerstände, auch Varistoren genannt, kurz VDR.

Wie bei einem normalen Widerstand geht die Kennlinie durch 0. Bei negativen Spannungen verläuft die Kennlinie wie bei positiven Spannungen, jedoch mit negativen Strömen. Die negative Kennlinie verläuft spiegelbildlich zur positiven Kennlinie.

Ein VDR sperrt bei negativen Spannungen nicht wie eine Diode.

Betrachten wir die Kennlinien von VDRs, wie sie vom Hersteller zur Verfügung gestellt werden.

VDRS20.png
Bild 3: Kennlinien des VDRS20

Bild 3 ist komplizierter als unsere bisherigen Kennlinien.

  • Es sind die Kennlinien von sieben VDRs eingetragen.
  • Es sind nur die Kennlinien für positive Spannungen dargestellt.
  • Wir wissen, dass sie für negative Spannungen spiegelbildlich sind.
  • Beide Achsen sind logarithmisch skaliert.
  • Der Strom ist mit 10⁻⁵ bis 10³ beschriftet.
  • Die Stromachse liegt waagerecht, die Spannungsachse vertikal.

Einheitenvorsätze und Zehnerpotenzen

Einheitenvorsätze werden auch Präfixe genannt.

In der Elektronik haben wir es mit sehr kleinen Größen wie 1 mA oder großen Größen wie 1 kΩ zu tun.

Hier sind Abkürzungen wie m und k hilfreich, um das Schreiben vieler Nullen zu vermeiden. Diese Abkürzungen werden Einheitenvorsätze genannt.

0,001A = 1mA
1000A  = 1kA

Es gibt noch weitere Einheitenvorsätze, die hier zusammengefasst sind.

Darüber hinaus wird die Schreibweise 103 oder 10-5 häufig als Abkürzung für Zahlen mit vielen Nullen verwendet. Diese Schreibweise wird als Zehnerpotenz bezeichnet, die Hochzahlen als Potenzen.

Die folgende Tabelle fasst die Schreibweise mit Zehnerpotenzen und Einheitenvorsätzen zusammen.

Zehnerpotenz Normal Einheit Name
10 -12  0,000000000001 1 p piko
10 -11  0,00000000001 10 p piko
10 -10  0,0000000001 100 p piko
10 -9  0,000000001 1 n nano
10 -8  0,00000001 10 n nano
10 -7  0,0000001 100 n nano
10 -6  0,000001 1 µ mikro
10 -5  0,00001 10 µ mikro
10 -4  0,0001 100 µ mikro
10 -3  0,001 1 m milli
10 -2  0,01 10 m milli
10 -1  0,1 100 m milli
10  1
10  10
10  100
10  1000 1 k kilo
10  10000 10 k kilo
10  100000 100 k kilo
10  1000000 1 M mega
10  10000000 10 M mega
10  100000000 100 M mega
10  1000000000 1 G giga
10 10  10000000000 10 G giga
10 11  100000000000 100 G giga

Regel

So werden Zehnerpotenzen in die normale Schreibweise umgewandelt:

  • Wir beginnen mit einer 1 (keine 10).
  • Ist die Hochzahl (n) negativ -, schreiben wir n Nullen vor die 1 und setzen das Komma hinter die erste Null.
  • Ist die Hochzahl (n) positiv, ohne -, werden n Nullen hinter die 1 gesetzt.
  • Auf dem Taschenrechner wird z. B. für 106 folgendermaßen eingegeben:
  • 1 Exp 6
  • nicht 1 0 Exp 6
  • Für 2,2 * 103 wird dagegen
  • 2.2 Exp 3

eingegeben.

Die Kennlinien in Bild 3 stellen damit die Spannung an den VDR im Bereich von 0,01 mA bis 2000 A dar.

Betrachten wir die Kennlinie des VDRS20-014.

  • Bei 10 V fließen etwa 10 µA, das sind 0,01 mA.
  • Bei 20 V fließen 1 mA.
  • Bei 40 V fließen bereits 10 A.
  • Bei 1000 A fallen 90 V ab.

Bei Spannungen unter 20 V lässt der VDR nur wenig Strom fließen, über 20 V steigt der Strom rapide an.

Bei 10⁻³ (1 mA) hat die Kennlinie einen Knick. Dies ist natürlich nicht der Fall.

Unter 1 mA wird dargestellt, wie hoch der Strom bei dieser Spannung maximal ist (1 mA bei 20 V).

Oberhalb von 1 mA wird dargestellt, wie hoch die Spannung bei diesem Strom maximal ist (25 V bei 1 mA).

Die Ströme unter 20 V sind nur sehr klein und werden als Leckströme bezeichnet.

Die Spannung über 1 mA wird als Begrenzungs- oder Klemmspannung bezeichnet.

VDRs werden meist als Schutzelemente gegen Überspannungen eingesetzt, z. B. gegen Einflüsse von Blitzen, daher Ströme bis 2000 A. Natürlich kann ein VDR nur für sehr kurze Zeit 2000 A aufnehmen.

VDR_Symbol.png
Symbol eines VDR

NTC-Widerstand

Wir kommen nun zu einer anderen Kategorie von Widerständen, den temperaturabhängigen Widerständen.

Diese Widerstände sind interessant, weil mit ihnen Temperaturen gemessen werden können.

Widerstände, deren Wert mit steigender Temperatur abnimmt, heißen NTC-Widerstände oder Heißleiter.

NTC-linear.png
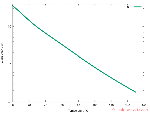
Bild 4: Kennlinie eines NTC-Widerstands

Hier ist nicht der Strom durch den NTC-Widerstand bei einer bestimmten Spannung dargestellt, sondern der Widerstand bei einer bestimmten Temperatur. Wir erkennen, dass der Widerstand mit steigender Temperatur schnell abnimmt.

NTC-logarithmisch.png
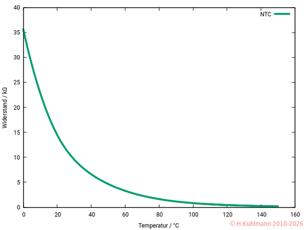
Bild 5: Kennlinie eines NTC-Widerstands logarithmisch

Die logarithmische Darstellung zeigt auch die niedrigen Widerstandswerte bei hohen Temperaturen.

NTC_Symbol.png
Symbol eines NTC-Widerstands

Ein NTC-Widerstand verhält sich in Bezug auf die Spannung wie ein normaler ohmscher Widerstand.

Fast

  • Solange die Spannung am NTC-Widerstand klein genug ist, verhält er sich wie ein ohmscher Widerstand.
  • Wenn die Spannung am NTC-Widerstand so groß wird, dass er sich erwärmt, wird sein Widerstandswert kleiner und die Kennlinie wird gekrümmt.

PTC-Widerstand

Ein PTC-Widerstand verhält sich in Bezug auf die Temperatur umgekehrt wie ein NTC-Widerstand. Sein Wert nimmt mit steigender Temperatur zu.

PTC_Kennlinie.png
Bild 6: Kennlinie eines PTC-Widerstands

Der Anstieg des Widerstands mit der Temperatur ist deutlich zu erkennen.

Die hier gezeigten Typen haben jedoch nur einen Bereich von 50 °C bis 200 °C, in dem der Widerstand mit der Temperatur ansteigt.

PTC_Symbol.png
Symbol eines PTC-Widerstands

Ein PTC-Widerstand verhält sich bezüglich der Spannung wie ein normaler ohmscher Widerstand.

Fast

  • Solange die Spannung am PTC-Widerstand klein genug ist, verhält er sich wie ein ohmscher Widerstand.
  • Wenn die Spannung am PTC-Widerstand so groß wird, dass er sich erwärmt, wird sein Widerstandswert größer und die Kennlinie wird gekrümmt.

Regeln

Widerstände können von Parametern abhängen.

  • Der normale (ohmsche) Widerstand ist von keinem Parameter abhängig.
  • Der Wert eines Widerstands ändert sich weder mit der Spannung noch mit dem Strom.
  • Der durch den Widerstand fließende Strom hängt von der angelegten Spannung ab.
  • Die Strom-Spannungs-Kennlinie eines normalen Widerstands ist eine Gerade durch 0.
  • Ein spannungsabhängiger Widerstand wird als Varistor oder VDR bezeichnet.
  • Ein VDR hängt vom Parameter Spannung ab.
  • Die Strom-Spannungs-Kennlinie eines VDR ist gekrümmt.
  • Der Widerstand eines VDR fällt ab einer bestimmten Spannung schnell ab.
  • Ein VDR begrenzt die an ihm anliegende Spannung.
  • Der Widerstand eines NTC-Widerstands nimmt mit der Temperatur schnell ab.
  • Ein NTC-Widerstand hängt vom Parameter Temperatur ab.
  • Der NTC-Widerstand verhält sich jedoch in Bezug auf Strom und Spannung wie ein normaler Widerstand.
  • Der Wert eines PTC-Widerstands steigt mit der Temperatur schnell an.
  • Ein PTC-Widerstand hängt vom Parameter Temperatur ab.
  • Der PTC-Widerstand verhält sich bezüglich Strom und Spannung wie ein normaler Widerstand.
  • Die Strom-Spannungs-Kennlinie von NTC- und PTC-Widerständen ist bei geringer Belastung wie bei einem normalen (ohmschen) Widerstand eine Gerade.
  • NTC- und PTC-Widerstände können zur Temperaturmessung und -regelung verwendet werden.