Elektronische Sicherung für 3 V bis 5 V
LDO = Low-Drop-Out = kleiner Spannungsabfall
Die Begrenzende LDO-Sicherung für 3-18 V
- ist eine Alternative,
- die nur wenig komplexer,
- aber für höhere Spannungen geeignet ist.
Wir gehen von der Schaltung aus, die im Praktikum Elektronische Sicherung mit Stromspiegel vorgestellt wurde.
Höherer Strom
Die elektronische Sicherung mit kleinem Spannungsabfall in Bild 1 ist nur für Ströme bis zu 50 mA geeignet. Für höhere Ströme benötigt der Transistor Q3 einen höheren Basisstrom.
Wir wählen eine andere Variante: Wir ersetzen den Ausgangstransistor durch einen MOSFET. Dies kennen wir aus dem Praktikum Elektronische Sicherung mit MOSFET.
Die Werte für R1 und R2 wurden angepasst.
Verpolungsschutz
Den Verpolungsschutz kennen wir bereits:
Umschalter für Strom
Wir wollen den Auslösestrom der Sicherung umschalten können. Dazu muss der Widerstand Rm für die Ströme entsprechend ausgelegt werden:
Die Sicherung löst bei etwa 25 mV an Rm aus.
| Auslösestrom | Rm |
| 20 mA | 1,2 Ω |
| 50 mA | 0,5 Ω |
| 100 mA | 0,25 Ω |
Wenn wir einen normalen Umschalter verwenden, haben wir beim Umschalten immer eine kurze Unterbrechung. Der angeschlossene Stromkreis wird kurzzeitig unterbrochen.
Für höhere Ströme ist es besser, Widerstände parallel zu schalten.
| Auslösestrom | Rm | |
| 20 mA | 1,2 Ω | |
| 50 mA | 0,5 Ω | 1,2 Ω || 1 Ω || 5,6 Ω |
| 100 mA | 0,25 Ω | 0,5 Ω || 1 Ω || 1 Ω |
Widerstände unter 1 Ω sind nicht leicht zu beschaffen und relativ teuer. Wir schalten einfach einige 1 Ω-Widerstände parallel.
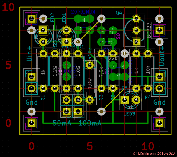
Alles zusammen
Links ist der Verpolungsschutz mit dem MOSFET Q1 und zwei LEDs.
Ganz rechts wird mit Q4 und LED3 die Anzeige der Auslösung realisiert. R4 begrenzt den Basisstrom von Q4, R5 den Strom durch die LED3.
Die beiden Transistoren in Q2 bilden zusammen mit dem MOSFET Q3 die elektronische Sicherung. Die beiden BC327 in Bild 1 wurden durch einen speziellen Doppeltransistor, den BCV62B ersetzt. Die beiden Transistoren des BCV62B sind speziell für Schaltungen mit Stromspiegel gut aufeinander abgestimmt.
Der Messwiderstand wird, wie oben beschrieben, durch parallel geschaltete Widerstände gebildet. Er kann über Jumper eingestellt werden.
| Strom | J 50 mA | J 100 mA |
| 20 mA | offen | offen |
| 50 mA | gesetzt | offen |
| 100 mA | gesetzt | gesetzt |
Der 1,2 Ω-Widerstand R20 für 20 mA ist immer angeschlossen. Der Jumper J50 schaltet R51 mit 5,6 Ω und R52 mit 1 Ω parallel dazu. Der Jumper J100 schaltet dazu zwei weitere 1 Ω-Widerstände parallel.
Damit haben wir eine einfache und elegante Schaltung.
Aufbau der Schaltung
Hier werden MOSFETs verwendet. Sie sind empfindlich gegen elektrostatische Entladungen.
Bitte Vorsicht elektrostatische Entladung beachten.
Die Schaltung ist für Einsteiger geeignet.
- Die verwendeten SMD-Bauelemente sind relativ einfach zu löten.
Die Schaltung ist klein genug, um sie als Steckmodul für Steckboards zu realisieren. Die Höhe von zehn Rasterpunkten erlaubt es, das Modul auf ein Steckboard zu stecken und dessen Anschlüsse mit Drähten auf dem Steckboard zu verbinden.
Zusätzlich kann die Eingangsversorgung über eine zweipolige Stiftleiste angeschlossen werden. Für den Ausgang steht eine zweipolige Buchsenleiste zur Verfügung.
Der SMD-Widerstand R51 kann entfallen bzw. nachträglich eingebaut werden. Dann sind die eingestellten Ströme um 5 mA niedriger: 45 mA und 95 mA.
| Bauelement | Wert | Typ | Stück | Preis | Gesamt |
| R1, R5 | 1 kΩ | 0207 | 2 | 0.11 | 0.22 |
| R2 | 22 kΩ | 0207 | 1 | 0.11 | 0.11 |
| R3 | 7,5 kΩ | 0207 | 1 | 0.11 | 0.11 |
| R4 | 10 kΩ | 0207 | 1 | 0.11 | 0.11 |
| R20 | 1,2 Ω | 0207 | 1 | 0.11 | 0.11 |
| R51 | 5,6 Ω | 603 | 1 | 0.11 | 0.11 |
| R52, R101, R102 | 1 Ω | 0207 | 3 | 0.11 | 0.33 |
| LED1, LED3 | rot | 3 mm | 2 | 0.10 | 0.20 |
| LED2 | grün | 3 mm | 1 | 0.10 | 0.10 |
| Q1, Q3 | P-MOSFET | IRLML6402 | 2 | 0.86 | 1.72 |
| Q2 | Dual-PNP | BCV62 B | 1 | 0.12 | 0.12 |
| Uout | Buchse | 2-polig | 1 | 0.16 | 0.16 |
| Uin, Stifte | Stiftleiste | 2-polig | 3 | 0.05 | 0.15 |
| Gesamt | 3.55 |
Lochrasterplatine
Dieses Projekt wird auf einer Lochrasterplatine mit durchkontaktierten Lötpunkten aufgebaut.
Wie es geht, beschreibt dieses Praktikum.
Die Darstellung des Layouts ist in Darstellung in KiCad ausführlich beschrieben.
Die Verbindungen auf der Oberseite sind in der Draufsicht in Bild 5 gut zu erkennen. Die beiden Drahtbrücken, eine rechts neben LED2 und die andere zwischen R2 und R5, sind in der 3D-Darstellung gut zu erkennen. Sie müssen mit isoliertem Draht hergestellt werden.
Die Stifte für die Ein- und Ausgänge werden wie bei Modulen nach unten eingelötet. Die Verbindungen zu den Stiften auf der Oberseite sind einfach.
Für den Ausgang ist eine Buchse und für den Eingang eine Stiftleiste vorgesehen. Sie werden nach oben eingebaut. Damit können leicht Verbindungen zu Geräten hergestellt werden.
Die Stiftleiste für die Einstellung der Stromstärke ist ebenfalls nach oben eingebaut. Damit kann die Stromstärke der elektronischen Sicherung einfach eingestellt werden.
Für Lötanfänger sind die beiden MOSFETs IRLM6402 und der Doppeltransistor BCV62B eine Herausforderung. Die Bauelemente haben winzige SMD-Gehäuse für die Oberflächenmontage. Sie werden geschickt zwischen vier Lötpunkten gesetzt. Der SMD-Widerstand R51 lässt sich etwas einfacher zwischen zwei Lötpunkten setzen. Die 3D-Ansicht der Unterseite in Bild 6 zeigt, wie die SMD-Bauelemente eingebaut werden. Wie SMD-Bauelemente auf eine Lochrasterplatine gelötet werden, ist in SOT-Gehäuse beschrieben.
Prototyp
Der Prototyp wurde auf einer Lochrasterplatine mit einseitigen Lötinseln realisiert. Deshalb sind die Stifte für das Steckboard von oben eingebaut. Die Drahtbrücke oben links muss auf einer durchkontaktierten Lochrasterplatine mit isoliertem Draht erstellt werden.
Die elektronische Sicherung in Bild 7 ist auf ein Steckboard gesetzt. Links liegt der Eingang mit Uin+ oben. Die Verbindung kann über Drähte zu den Kontaktreihen des Steckboards oder über die Stiftleiste links in der Mitte erfolgen. Bei korrekter Polung leuchtet die grüne LED. Eine Verpolung der Eingangsspannung wird durch die rote LED oben links angezeigt. Dann ist die Sicherung deaktiviert.
Der Ausgang der Sicherung liegt rechts. Die negativen Anschlüsse Gnd von Ein- und Ausgang sind verbunden. Der abgesicherte Ausgang Uout+ liegt rechts oben. In der Mitte rechts befindet sich eine Buchse mit den Ausgängen.
Der Strom der Sicherung kann über Jumper eingestellt werden. Ist kein Jumper gesetzt, löst die Sicherung bei 20 mA aus. Mit dem Jumper für 50 mA kann sie auf 50 mA eingestellt werden. Für 100 mA müssen beide Jumper für 50 mA und 100 mA gesetzt werden. Dadurch wird eine Unterbrechung der Ausgangsspannung beim Umschalten auf einen anderen Strom vermieden.
Daten der elektronischen Sicherung
| Is | 5 V | 3 V |
| 20 mA | 20 mA | 18 mA |
| 50 mA | 48 mA | 42 mA |
| 100 mA | 95 mA | 82 mA |
- Für Spannungen von 3 V bis 5,5 V
- Der Auslösestrom ist bei 3 V um 15 % niedriger (3 V ist 40 % niedriger als 5 V)
- Die Sicherung soll vor Zerstörung schützen, nicht messen.
- Sie hat einen geringen Spannungsabfall unter 100 mV (50 mV bei 90 mA).
- Das Auslösen der Sicherung wird erst ab einem Spannungsabfall von 500 mV angezeigt.
- Sie ist nicht abschaltend
- d. h., sie ist sofort wieder betriebsbereit.
- Fehler können bei ausgelöster Sicherung gesucht werden.
- Die Sicherung ist kurzschlussfest:
- Ansprechzeit unter 300ns
- Maximaler Strom unter 200 * Is ( gemessen 100 * Is ) im Kurzschlussfall.
- Abmessungen: 32 mm x 27 mm
Nicht über 5,5 V
Wenn die elektronische Sicherung über 5,5 V betrieben wird und auf 100 mA eingestellt ist, fällt bei einem Kurzschluss am MOSFET Q3 eine Leistung von über 500 mW ab. Dadurch wird Q3 zu heiß und kann zerstört werden.
Auch bei 20 mA und 50 mA darf die Sicherung nicht an 12 V betrieben werden, da die MOSFETs Q1 und Q3 (IRLML6402) dieser Spannung nicht standhalten.
Die Begrenzende elektronische Sicherung für Spannungen bis 18 V kann hilfreich sein.
Korrekte Anwendung der elektronischen Sicherung
- Wenn eine neue Schaltung aufgebaut wurde oder eine Schaltung verändert wurde,
- wird mit 20 mA begonnen (alle Jumper sind entfernt).
- Wenn die Sicherung unter dem erwarteten Strom auslöst,
- kann dies akzeptiert werden.
- Wird ein höherer Strom erwartet,
- wird der Auslösestrom der elektronischen Sicherung schrittweise durch Setzen der Jumper
- bis zum erwarteten Strom erhöht.
- Die Jumper werden parallel geschaltet.
- Löst die Sicherung beim erwarteten Strom aus,
- wird nicht weiter erhöht, sondern der Fehler gesucht.
Raspberry Pi
Der Raspberry Pi stellt über seine GPIO-Pins 5 V und 3,3 V zur Verfügung.
Diese Anschlüsse dürfen für externe Schaltungen verwendet werden. Die entnommenen Ströme sind natürlich begrenzt.
Die 5 V sind über eine PTC-Sicherung mit den 5 V der USB-Versorgung verbunden. Die 3,3 V werden intern über einen Spannungsregler bereitgestellt.
Wird aus diesen Stromversorgungen Strom entnommen, kann das zu Fehlfunktionen des Raspberry Pi führen. Sie sollten daher nicht überlastet werden. Maximal kann die Sicherung im 5 V-Zweig auslösen.
Folgende Ströme können entnommen werden:
| Spannung | Pins | sicher | möglich |
| 5 V | 2 | 50 mA | 200 mA |
| 3,3 V | 1 | 50 mA | 100 mA |
| GND | 6 |
Elektronische Sicherung
- Die Ausgänge des Raspberry Pi können für eigene Experimente genutzt werden.
- Sie sollten mit einer elektronischen Sicherung abgesichert werden.
- Wenn die 5 V und die 3,3 V parallel verwendet werden, ist für jede Spannung eine eigene elektronische Sicherung erforderlich.
Keine PTC-Sicherungen
PTC-Sicherungen sind nicht zum Schutz empfindlicher elektronischer Bauelemente in Versuchsschaltungen geeignet.
Siehe PTC-Sicherungen
