../../icons/Logo.pngPraktische Elektronik


Elektronische Sicherung mit kleinem Spannungsabfall für höhere Ströme und Spannungen


list.png

Elektronische Sicherung für 3 V bis 18 V

Die in Begrenzende LDO-Sicherung für 3 V bis 5 V vorgestellte Sicherung kann nur bis 5,5 V verwendet werden. Wir werden diese Schaltung für höhere Spannungen und Ströme modifizieren.

Elektronische-Sicherung-Spiegel-Linear.png
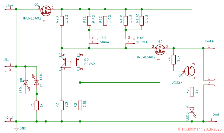
Bild 1: Elektronische Sicherung für bis zu 100 mA und 5 V

Das Problem Leistung

Betrachten wir verschiedene Versorgungsspannungen. Die Sicherung muss natürlich einen Kurzschluss am Ausgang aushalten. Dann liegt fast die gesamte Spannung am MOSFET Q3, durch den auch der begrenzte Strom fließt. Ist die Versorgungsspannung höher, erhöht sich die Leistung entsprechend:

P3 = 5V  * Is
P3 = 5V  *  50mA =  200mW
P3 = 5V  * 100mA =  500mW
P3 = 18V * 100mA = 1800mW
P3 = 18V * 200mA = 3600mW 
P3 = 18V * 500mA = 9000mW 

Eigentlich sind 3,6 W kein Problem, aber ohne Kühlkörper für Q3 kommen wir nicht aus. Der IRLML6402 ist allerdings ein winziger SMD-Chip, der nicht gekühlt werden kann. Schon bei 500 mW wird er ziemlich warm und bei 1,8 W gibt er auf. Wir setzen für Q3 einen stärkeren MOSFET ein.

Leistungsstarke MOSFETs gibt es in vielen Variationen. Allerdings sind P-MOSFETs, die bei 3 V arbeiten, kaum verfügbar. Wir haben Glück: Der NDP6020P arbeitet bereits unter 2 V und ist für Leistungen bis zu 60 W geeignet. Er hat ein TO-220-Gehäuse und kann auf einen Kühlkörper montiert werden.

MOSFET NDP6020P

Der NDP6020P stellt uns jedoch vor neue Probleme. Die Gate-Source-Spannung darf 8 V nicht überschreiten und die maximale Drain-Source-Spannung beträgt 20 V.

Mit der Drain-Source-Spannung von 20 V können wir leben, wobei 15 V eigentlich reichen würden. Wir legen uns auf eine maximale Spannung von 18 V fest und haben noch eine Reserve.

Bleibt noch die Gate-Source-Spannung von 8 V. Die 8 V brauchen wir nicht. Wir kommen mit etwa 3 V aus, da der NDP6020P bei 3 V bereits eingeschaltet ist. Wir müssen nur darauf achten, dass die Gate-Source-Spannung nicht zu hoch wird.

Bei MOSFETs wird standardmäßig die Gate-Source-Spannung durch eine Z-Diode begrenzt.

Begrenzung-Gate-Source-Spannung.png
Bild 2: Begrenzung der Gate-Source-Spannung

Der IRLML6402, den wir für den Verpolungsschutz verwenden, hat eine maximale Drain-Source-Spannung von 20 V und eine Gate-Source-Spannung von 12 V. Eine zusätzliche Z-Diode ist erforderlich.

Betriebsspannung 3 V bis 18 V

Wenn wir Betriebsspannungen zwischen 3 V und 18 V zulassen wollen, haben wir das Problem, dass die Ströme und die Spannungen im Stromspiegel mit Q2 einen großen Bereich abdecken. Das führt zu erheblichen Ungenauigkeiten. Am besten wäre es, die Spannung für den Stromspiegel zu stabilisieren. 3 V wären gut. Wir brauchen noch eine Z-Diode.

Anstelle einer Z-Diode mit 3 V können wir eine blaue LED verwenden, da diese eine Flussspannung von 3 V hat.

Begrenzung-Gate-Source-Spannung-LED.png
Bild 3: Begrenzung der Spannungen mit einer LED

In Bild 3 wird die Gate-Source-Spannung von Q1 durch eine blaue LED begrenzt. Sie begrenzt auch die Versorgungsspannung für den Stromspiegel. Eine Begrenzung der Gate-Source-Spannung von Q3 ist nicht notwendig, da diese nicht höher als die Versorgungsspannung des Stromspiegels werden kann. Mit der LED2 haben wir also die Probleme mit der Versorgungsspannung und den Gate-Source-Spannungen gelöst.

Kühlkörper

Für den Leistungs-MOSFET Q3 benötigen wir noch einen geeigneten Kühlkörper.

Wir wollen unsere Sicherung als Modul auf dem Steckboard betreiben und müssen darauf achten, dass der Kühlkörper nicht zu heiß wird, weil er berührt werden kann. 60 °C sind die Grenze.

Für 18 V und 200 mA:

Diese Berechnung können wir auch ignorieren, wichtig ist das Ergebnis.

P    = U * I
P    = 18V * 0,2A
P    = 3,6W

Kges = ( tmax - 25°C ) / P
Kges = ( 60°C - 25°C ) / 3,6W
Kges ~ 9,7K/W

Kk   = Kges - Kq
Kk   = 9,7K/W - 2,5K/W
Kk   ~ 7K/W

Kges ist der gesamte Wärmewiderstand. Er umfasst den Wärmewiderstand Kk des Kühlkörpers und den des MOSFETs selbst: Kq.

Für 18 V und 200 mA benötigen wir einen Kühlkörper mit maximal 7 K/W. Der Fingerkühlkörper FK 223 SA CB wäre geeignet. Seine Abmessungen sind 42 mm * 42 mm Grundfläche und 17 mm Höhe. Er ist deutlich größer als die Sicherung in Bild 1.

Begrenzung der Leistung

Falls wir die Leistung begrenzen könnten, wenn die Sicherung ausgelöst hat, könnten wir das Problem der Kühlung in den Griff bekommen.

Aus dem Praktikum Reduzierende elektronische Sicherung kennen wir ein geeignetes Konzept.

Elektronische-Sicherung-Spiegel-foldback.png
Bild 4: Reduzierende elektronische Sicherung

Die Widerstände R4 und R6 bewirken eine Mitkopplung. Dadurch können wir die Leistung in Q3 begrenzen.

Leider schaltet die Sicherung mit den angegebenen Werten bei Spannungen über 14 V ab. Wir müssen versuchen, die Mitkopplung über 14 V zu reduzieren.

Finale Schaltung der Elektronischen Sicherung

Die obigen Überlegungen sind in der folgenden Schaltung zusammengefasst.

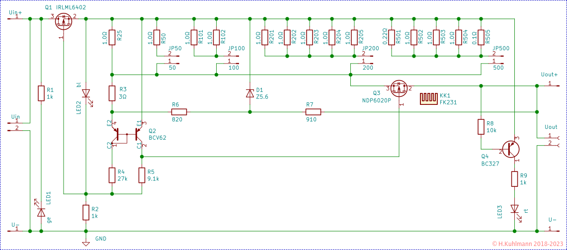
Elektronische-Sicherung-Spiegel-foldback-18_s.png
Bild 5: Elektronische Sicherung für 3 V bis 18 V

Die Diode D1 reduziert die Mitkopplung oberhalb von 14 V.

Reduzierte Leistung

Mit den angegebenen Werten kann die Leistung in Q3 deutlich reduziert werden. Selbst bei einer Sicherung für 500 mA und 18 V fallen maximal 1,8 W ab. Wir kommen mit einem kleinen Kühlkörper mit 24 K/W aus.

Der Strom wird bei 18 V von 500 mA auf etwa 80 mA reduziert. Natürlich löst die Sicherung auch bei 18 V erst bei 500 mA aus.

Auf die Details der Funktion gehen wir hier nicht ein, sondern fassen sie in Details der elektronischen Sicherung für Spannungen bis 18 V zusammen.

Aufbau der Schaltung

Attention :-)

Auch für Einsteiger

Diese Schaltung ist zwar auch für Einsteiger geeignet,

  • aber die verwendeten SMD-Bauelemente sind nicht ganz einfach zu löten.
Attention >

Lochrasterplatine

Wie es geht, beschreiben die Praktika:

Layout

Die Schaltung kann kompakt auf einer Lochrasterplatine aufgebaut werden.

Elektronische-Sicherung-Spiegel-foldback-18-brd_s.png
Bild 6: Layout der elektronischen Sicherung

Die Darstellung des Layouts ist in Darstellung in KiCad ausführlich beschrieben.

Elektronische-Sicherung-Spiegel-foldback-18-Top-3D_s.png
Bild 7: Ansicht von oben in 3D

Auf der Stiftleiste unten wird der Strom der Sicherung über Jumper eingestellt.

Elektronische-Sicherung-Spiegel-foldback-18-Bottom-3D_s.png
Bild 8: Ansicht von unten in 3D

Die vier Stifte für den Einsatz auf Steckboards sind wie bei Modulen nach unten eingebaut.

Prototyp

Der Prototyp wurde auf einer Lochrasterplatine mit durchkontaktierten Lötpunkten aufgebaut.

Prototyp-18V_s.png
Bild 9: Prototyp der elektronischen Sicherung für 3 V bis 18 V
Stromwähler Rx LED3 Uout Uin-Uout bei Iout
25 mA 225 Ω aus 5 V 36 mV 22 mA
25 mA 125 Ω an 2,6 V 21 mA
25 mA Kurzschluss an 17 mA
50 mA 125 Ω aus 5 V 32 mV 40 mA
50 mA 50 Ω an 1,9 V 38 mA
50 mA Kurzschluss an 32 mA
100 mA 55 Ω aus 5 V 89 mV 90 mA
100 mA 33 Ω an 2,6 V 61 mA
100 mA Kurzschluss an 56 mA
200 mA 21 Ω aus 5 V 90 mV 177 mA
200 mA 20 Ω an 3,6 V 177 mA
200 mA Kurzschluss an 130 mA
500 mA 12,5 Ω aus 4,89 V 110 mV 390 mA
500 mA 8,3 Ω an 3,3 V 400 mA
500 mA Kurzschluss an 349 mA

Tabelle 1: Ergebnisse einer Messung bei 5 V

Rx ist der Widerstand am Ausgang der Sicherung. Die Messungen belegen das Foldback-Verhalten der Sicherung.

Attention >

Zusammenfassung

  • Im Bereich von 25 mA bis 200 mA liegen die Ströme im Bereich der Planung.
  • Im 500 mA-Bereich werden die avisierten Werte nicht erreicht. Die Sicherung löst bereits bei etwa 450 mA aus.
  • Bis zu einem Strom, der 20 % unter dem Auslösestrom liegt, beträgt der Spannungsabfall weniger als 100 mV.
  • Bei höherer Belastung oder gar Kurzschluss wird der Ausgangsstrom reduziert: Foldback-Verhalten.
  • Im Kurzschlussfall fließt immer noch ein Strom: Die Sicherung schaltet nicht ab.
  • Die Sicherung löst innerhalb von 1µs aus.