Schutzschaltung für einen Logikanalysator
In Logikanalysator mit FX2LP wurde ein einfacher Logikanalysator vorgestellt, der mit frei verfügbarer Software auf einem PC betrieben werden kann.
Die Eingangsschaltung des Logikanalysators ist jedoch nicht für ein Messgerät geeignet.
Die Eingangsschaltung kann durch eine Schutzschaltung ergänzt werden.
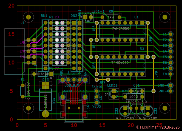
Die in Bild 1 dargestellte Schutzschaltung ist im Prinzip einfach:
- Vor jeden Eingang des Logikanalysators wird das Gatter eines 74HC4050 geschaltet.
- Der Eingang eines 74HC4050 kann mit bis zu 15 V betrieben werden.
- Vor jedem Gatter des 74HC4050 befindet sich ein Schutz für diesen Eingang.
- Der Widerstand R2 begrenzt Ströme bei fehlerhaften Eingangsspannungen.
- Der Kondensator C1 überbrückt R2 für höhere Frequenzen.
- Die Diode D2 begrenzt die positive Spannung am Eingang über eine Z-Diode mit 12 V.
- Die Diode D3 schützt gegen negative Eingangsspannungen.
- Der Widerstand R1 legt einen offenen Eingang an 0 V und erzeugt ein LOW bei offenem Eingang.
- Die Diode D2 trennt den Eingang von der Z-Diode. Die Dioden aller Eingänge werden auf eine gemeinsame Z-Diode gelegt.
- Die Diode D1 legt etwa die Betriebsspannung an die Z-Diode an. Dadurch fließt bei Eingangsspannungen bis 5 V kein Strom über die Diode D2.
- Der Spannungsregler LP2959-3.0 stellt die Betriebsspannung des 74HC4050 auf 3 V ein. Dadurch wird die Eingangsspannung des Logikanalysators bei HIGH am Eingang so weit reduziert, dass die Schutzschaltung des Logikanalysators nicht anspricht.
- Bei 3,0 V sind die Pegel des 74HC4050 optimal für die gängigen TTL- und CMOS-Familien.
- Die LED1 bildet zusammen mit dem Widerstand R3 eine Grundlast für den Spannungsregler.
Die Schutzschaltung
Die Schutzschaltung ist für 8 Eingänge ausgelegt. Dafür werden zwei 74HC4050 benötigt. Die Widerstände, die gegen 0 V liegen, sind in einem Widerstandsnetzwerk zusammengefasst. Die Dioden sind in Diodennetzwerken zusammengefasst.
- Die 74HC4050 stellen sicher, dass Spannungen an den Eingängen den Logikanalysator nicht beeinflussen,
- auch wenn keine USB-Verbindung besteht.
- Die LED1-1 leuchtet, wenn am Anschluss 1 der Pegel HIGH ist.
- Bei offenem Eingang ist sie aus.
Der GND-Anschluss des Eingangs ist gegen den GND des USB-Anschlusses mit einer selbstrückstellenden PTC-Sicherung von 0,25 A abgesichert.
- Eine Verwechslung der GND-Eingänge mit einem Messeingang hat somit keine fatalen Folgen.
Die Ausgänge E1 bis E8 werden mit den entsprechenden Eingängen des Logikanalysators verbunden.
Die Stromversorgung erfolgt über den USB-Anschluss. Der LP2959-3.0 setzt die Betriebsspannung der 74HC4050 auf 3,0 V. Eine LED zeigt das Anliegen der Spannung vom USB an.
Die Z-Diode 1.5KE12 ist eine Suppressordiode. Sie kann mit bis zu 5 W belastet werden. Damit können die Eingänge effektiv geschützt werden.
Die Anschlüsse der USB-B-Buchse für den Logikanalysator werden an Lötanschlüssen (VBUS, D-, D+, ID, GND, Shield) bereitgestellt.
Logik
- CMOS 3 V bis 12 V
- HCMOS 3 V bis 5 V
- TTL
- LVT
- Arduino UNO
- Raspberry Pi
Schutzwirkung
- Eingangsspannungen zwischen
- -16 V und
- +30 V sind dauerhaft zulässig.
- Kurzzeitig (~1ms) sind ±50 V zulässig.
- GND gegen USB-GND mit einer 0,25 A selbstrückstellenden Sicherung abgesichert.
- Die Verwechslung von GND mit einem Messeingang hat keine fatalen Folgen.
Logikanalysator
- Wird nicht durch Eingangsspannungen beeinflusst,
- auch nicht, wenn USB nicht angeschlossen ist.
Aufbau
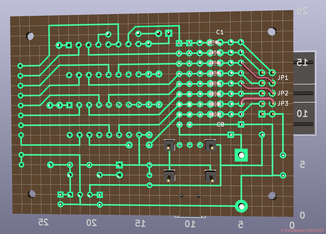
Lochrasterplatine
Dieses Projekt wird auf einer Lochrasterplatine mit durchkontaktierten Lötpunkten aufgebaut.
Wie es geht, beschreibt dieses Praktikum.
Die Darstellung des Layouts ist in Darstellung in KiCad ausführlich beschrieben.
Die Platine der Schutzschaltung ist wesentlich größer als der Logikanalysator.
SMD
Die meisten Bauelemente sind Standardbauelemente im 2,54 mm-Raster.
Die Kondensatoren C1 bis C8 sind SMD-Bauelemente, die von der Unterseite eingelötet werden.
Die USB-B-Mini-Buchse wird auf der Oberseite mit einer Adapterplatine eingebaut. Diese Platine ist im Layout integriert dargestellt. Der Rahmen und die Anschlüsse sind beschriftet. Vier Anschlüsse sind über Stifte mit der Platine verbunden. Die Anschlüsse D-, D+ und ID sind unmittelbar mit den Leitungen zur Logikanalysator-Platine verbunden. Die Stifte sind im Layout und in der 3-D-Darstellung gut zu erkennen.
Messeingänge
Die Messeingänge liegen links auf dem Pfostenstecker J1. Der Pfostenstecker wird durch eine Aussparung im Gehäuse nach außen geführt.
Die Belegung des Steckers weicht von der des Logikanalysators ab.

Die Bezeichnungen der Leitungen stimmen mit der von PulseView überein. Der Zustand der Leitung D0 wird durch die LED1-1 angezeigt.
Diodennetzwerke
Leider gibt es die Diodennetzwerke DN1 und DN2 nicht mehr zu kaufen.
Wir können ein solches Netzwerk leicht selbst herstellen.
Wir nehmen jeweils acht 1N4148 und löten sie bei DN1 mit den Kathoden in die Platine ein. Die Anoden ragen dann oben heraus. Alle Anoden werden mit einem Draht verbunden, der dann sozusagen der Pin 9 ist.
Bei DN2 werden die Anoden eingelötet.
Die Widerstandsnetzwerke RN1 und RN2 können ebenso einfach aus Einzelwiderständen aufgebaut werden.
Die vier Stifte sind die Anschlüsse für die Adapterplatine mit der USB-B-Mini-Buchse.

