Eine LED-Lampe im Selbstbau
Infos zu LEDs gibt es bei Daten von LEDs. Einsteiger sollten sich zunächst im Praktikum Schaltungen mit LEDs mit LEDs vertraut machen.
Durch einen Widerstand entstehen Verluste, die nicht zur Beleuchtung beitragen. Bei 3 weißen LEDs an 12 V ist mit einem Verlust von 25 % zu rechnen. Der 1 kΩ Widerstand ist die beste Wahl für Anzeigezwecke. Für Beleuchtungszwecke werden die LEDs stärker belastet. Für drei weiße LEDs bei Uv=12 V und I=20 mA Strom sind 150 Ω ideal, wie eine kurze Rechnung zeigt.
Ur = Uv - 3 * Uled Ur = 12V - 3 * 3,0V Ur = 3V R = Ur / I R = 3V / 20mA = 3 / 0,02A R = 150Ω
Mit dem Tool LED können Vorwiderstände für LED-Schaltungen einfach berechnet werden.
Viele LEDs
Keine Leistungs-LEDs
Wir beschäftigen uns hier nur mit kleinen LEDs geringer Leistung. Sie haben eine Leistung von 0,06 W. Sie haben eine Spannung zwischen 1,8 V und 3,2 V und müssen mit einem Vorwiderstand betrieben werden.
- LEDs mit höherer Leistung von 1 W und mehr
- oder für höhere Spannungen von z. B. 12 V
- oder für höhere Ströme von z. B. 350 mA
- sind hier nicht gemeint.
Sie werden in der Regel nicht mit einem Vorwiderstand betrieben.
Sie müssen oft mit speziellen Stromversorgungen betrieben werden.
Viele LEDs können einfach durch Parallelschaltung mehrerer in Reihe geschalteter Gruppen verbunden werden. Dies ist die übliche Schaltung in den überall erhältlichen LED-Streifen. Sie werden meist mit 12 V betrieben. Die LED-Streifen enthalten LEDs in SMD-Gehäusen. Auch SMD-Widerstände werden verwendet. Die LED-Streifen können oft auf 3 LEDs gekürzt werden.
Die obige Schaltung verbraucht 0,72 W.
Drei weiße LEDs in einem 3 mm-Gehäuse bei 12 V haben eine Leistung von etwa 200 mW = 0,2 W. Die Gesamtleistung ist 0,24 W. Der Vorwiderstand verbraucht 0,04 W. Der Strom für einen Strang beträgt 20 mA. Werden mehrere Stränge mit je 3 LEDs parallel geschaltet, muss die Stromversorgung für jeden Strang 20 mA oder 0,24 W liefern. Moderne Steckernetzteile liefern bei 12 V mindestens 3 W. Wir könnten also 3 W/0,24 W > 12 parallele Stränge, d. h., 36 LEDs an einem solchen Steckernetzteil betreiben. Das ist eine brauchbare Schreibtischlampe.
Aufbau
Aufbau auf Lochrasterplatine
Dieses Projekt wird auf einer Lochrasterplatine aufgebaut.
Wie es geht, beschreibt dieses Praktikum.
Wir bauen für eine Schreibtischlampe die Schaltung in Bild 4 viermal auf.
Die Darstellung des Layouts wird in Darstellung in KiCad ausführlich beschrieben.
Das obige Layout zeigt eine LED-Beleuchtung mit 36 weißen 3 mm-LEDs und 12 Widerständen mit je 110 Ω. Das Ganze kann auf einer Lochrasterplatine aufgebaut werden. Die Lötpunkte werden entsprechend der grünen Leitungen auf der Unterseite verbunden. Die gelben Verbindungen werden mit isolierten Drähten auf der Oberseite hergestellt.
Um eine höhere Helligkeit zu erreichen, kann die Platine aus Bild 5 zweifach aufgebaut werden. Das Netzgerät muss dann 24 * 0,24 W = 5,76 W (am besten 12 V, 0,5 A, 6 W) liefern können. Mehr lohnt sich nicht, weil dann 4 Platinen benötigt werden, um eine merklich höhere Helligkeit zu erreichen.
Mechanik der Lampe
Ein Amateur möchte seine Arbeit präsentieren. Wir bauen die kleine Platine nicht ein, sondern decken sie oben – das ist die Lötseite – mit einer Platte aus Kunststoff oder Plexiglas ab. Daran können wir den Arm der Lampe befestigen.
Der Fuß benötigt ein gewisses Gewicht. Ausprobieren – Versuch macht klug.
Das Netzteil
Für den Betrieb brauchen wir ein Steckernetzteil mit 12 V. Solche Netzteile gibt es für ein paar Euro. Sie haben ein Anschlusskabel mit einem Stecker auf der Ausgangsseite. Diesen Stecker schneiden wir einfach ab. Wir bestimmen die Polarität der Anschlussleitungen und löten die Anschlüsse an die Platine. Die Polarität können wir mit einem Messgerät oder mit unserem Polaritätsprüfer feststellen.
Das Kabel muss noch am Lampenkopf befestigt sein, damit die Lötstellen nicht abreißen.
Dimmer
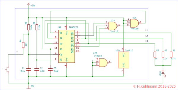
Im Praktikum LED-Dimmer wurde ein Dimmer für LEDs vorgestellt. Die Helligkeit einer LED kann damit in drei Stufen gedimmt und natürlich ausgeschaltet werden.
Der LED-Dimmer hat 4 Stufen. In Stufe 0 sind alle LEDs aus, in Stufe 3 voll eingeschaltet. Die Stufen werden mit einem Taster zyklisch umgeschaltet. Beim Einschalten sind alle LEDs aus. Sollen beim Einschalten alle LEDs voll leuchten, müssen nur die Anschlüsse L1 und L3 vertauscht werden.
Die Schaltung kann mit ein paar MOSFETs als Schalter an unsere LED-Beleuchtung mit 36 LEDs angepasst werden.
Die Vorwiderstände müssen natürlich neu berechnet werden. Für unsere Lampe werden zwölf Stränge mit je 150 Ω Widerständen parallel geschaltet. Die LED-Beleuchtung hat also einen Vorwiderstand von 12,5 Ω. Bei voller Helligkeit (L3) wird die Lampe voll eingeschaltet. Bei mittlerer Helligkeit soll der halbe Strom fließen. Der Vorwiderstand muss verdoppelt werden. Wir müssen einen zusätzlichen Widerstand von 12,5 Ω einschalten. Wir nehmen 12 Ω. Bei geringster Helligkeit muss der Strom wieder halbiert werden. Der gesamte Vorwiderstand muss 4*12,5 Ω=50 Ω betragen, also 50 Ω-12,5 Ω=37,6 Ω zusätzlich eingeschaltet werden. Wir nehmen 36 Ω.
Der LED-Dimmer muss mit 5 V betrieben werden. Wir verwenden den Spannungsregler LM78L05.
LED-Lampe für 24 V
Hier wird eine Lampe für 24 V mit etwa 5 W vorgestellt.
Sie besteht aus 12 LED-Strängen mit je 7 LEDs und einem Vorwiderstand.
Der Dimmer ist im Prinzip wie der für 12 V aufgebaut. Allerdings kann der IRLM6244 nicht mehr als Schalter verwendet werden, da er nur für Spannungen bis 20 V geeignet ist. Die IRLML6244 wurden durch IRLML6346 ersetzt. Der IRLM6346 kann mit Drain-Source-Spannungen bis zu 30 V betrieben werden.
Eine LED-Lampe im Selbstbau (4 x 2 W)
Vier Leistungs-LEDs werden an einer 12 V-Spannung betrieben.
Drei LEDs in Reihe
Die Spannung zwischen der Kennlinie der drei LEDs und der Ausgangsspannung der Konstantstromquelle zeigt den Spannungsabfall am LT3080. Bei 600 mA beträgt der Spannungsabfall am LT3080 1,56 V. Bei 300 mA sind es 1,4 V oder 1,58 V.
Messungen (Tabelle 1):
| ILED / mA | 3*ULED / V | ULED / V | 12 - 3*ULED / V | PLED / W | Preg / W | η / % |
| 300 | 8.34 | 2.78 | 3.66 | 0.834 | 1.098 | 69.5 |
| 700 | 8.77 | 2.92 | 3.23 | 2.044 | 2.261 | 73.1 |
η ist der Wirkungsgrad.
Es zeigt sich, dass der LT3080 eine Drop-Out-Spannung von etwa 1,5 V hat, wenn die Anschlüsse IN und Vcontrol gemeinsam an der gleichen Spannung liegen.
Vier LEDs in Reihe
Die Widerstände R5 und R6 sind SMD.
Die Tabelle 2 wurde aus Tabelle 1 berechnet.
| ILED / mA | 4*ULED / V | ULED / V | Uv / V | 12 - 3*ULED / V | PLED / W | Preg / W | η / % |
| 300 | 11.12 | 2.78 | 12.0 | 0.88 | 0.83 | 0.26 | 92.7 |
| 700 | 11.69 | 2.92 | 12.0 | 0.31 | 2.04 | 0.22 | 97.4 |
| 700 | 11.40 | 2.85 | 13.2 | 1.80 | 2.00 | 1.26 | 86.4 |
| 700 | 10.00 | 2.50 | 13.2 | 3.20 | 1.75 | 2.24 | 75.8 |
Weitere Messungen
Vier LEDs mit 700 mA
kalt: 11,6 V
warm: 11,4 V
heiß laut Datenblatt 10,0 V bei 120 °C
Anmerkungen:
Die Leistung am MOSFET könnte über eine Kombination aus zwei 1N4148 und einem Widerstand sowie einem 3 Ω Widerstand begrenzt werden. Das bringt nichts, wenn die maximale Eingangsspannung bekannt ist und unter allen Bedingungen (hohe Eingangsspannung, hohe Temperatur der LEDs) 700 mA fließen sollen.
Bei 13,2 V Eingangsspannung und 10 V LED-Spannung fallen 2,17 W am MOSFET ab.

