LiPo-Akkus
Nur Einzelzellen
Hier werden nur einzelne LiPo-Akku-Zellen mit einer Spannung um 3,6 V behandelt.
Der C-Koeffizient
Mit dem C-Koeffizienten können Ströme unabhängig von der Kapazität eines Akkus beschrieben werden.
- Der C-Koeffizient beschreibt allgemein,
- mit welchem Strom ein Akku geladen werden kann und
- mit welchem Strom ein Akku entladen werden kann.
- Damit kann die Leistungsfähigkeit von Akkus verglichen werden.
Multipliziert man die Kapazität eines Akkus mit dem C-Koeffizienten, so erhält man einen Strom.
Wird beispielsweise ein Akku mit 0,5 C geladen, bedeutet es,
- dass ein Akku von 100 mAh mit 0,5*100 mAh = 50 mA geladen wird.
- Ein Akku mit 450 mAh wird dann mit 0,5*450 mAh = 225 mA geladen.
- Einen leeren Akku mit 0,5 C zu laden bedeutet, ihn in 2 Stunden vollzuladen.
Wenn ein 100 mAh-Akku mit 2 C entladen wird,
- wird er mit 2*100 mAh=200 mA entladen.
- Ein voller Akku hält dann t=1/2 Stunde.
- Diese halbe Stunde gilt auch für einen vollen Akku mit 450 mAh, der mit 2*450 mAh, also mit 900 mA entladen wird.
C-Rating
Das C-Rating gibt an, wie schnell ein Akku entladen werden kann bzw. mit welchem Strom er maximal belastet werden kann.
- Normale LiPo-Akkus können mit 2 C belastet werden.
- Hochstrom-LiPo-Akkus können z. B. mit bis zu 20 C belastet werden.
- Hohe C-Ratings sind problematisch, da sehr hohe Ströme fließen, sich die Akkus erhitzen, zerstört werden und brennen können.
- Hohe C-Ratings werden oft für unrealistische Marketingzwecke verwendet.
C-Koeffizient
Der C-Koeffizient beschreibt eigentlich die Lade- bzw. Entladezeit t.
Leider nicht unmittelbar, sondern über C=1/t oder t=1/C.
1 C bedeutet also in einer Stunde, t=1/1.
2 C bedeutet in einer halben Stunde, t=1/2.
20 C bedeutet in einem Zwanzigstel einer Stunde, t=1/20, also in 3 Minuten.
0,1 C bedeutet in 10 Stunden, t=1/0,1=10.
Daten
Die folgende Tabelle zeigt beispielhaft die Daten von zwei LiPo-Akkus.
| Typ Hersteller |
LP601125 ±LiPo-Battery |
LG 18650 B3 2600 mAh LG |
| Kapazität | 140 mAh | 2600 mAh |
| normale Spannung | 3,7 V | 3,65 V |
| max. Ladespannung | 4,2 V | 4,2 V |
| max. Ladestrom | 55 mA | 1 C 2,6 A |
| max. Entladestrom | 110 mA | 1,5 C 3,9 A |
| min. Entladespannung | 2,75 V | (2,8 V) |
| Standard-Ladestrom | 0,5 C 1300 mA |
|
| Standard-Entladestrom | 0,2 C 520 mA |
|
| Standard min. Entladespannung |
3,0 V | |
| Innenwiderstand | 200 mΩ | 75 mΩ |
| Ladetemperatur | 0 °C bis 45 °C | 0 °C bis 45 °C |
| Entladetemperatur | -20 °C bis 60 °C | -20 °C bis 60 °C |
| mit Schutzschaltung | ![]() |
![]() |
| Überladungserkennung | 4,275 V | |
| Unterspannungserkennung | 2,75 V | |
| Überstromerkennung | 2 A bis 4 A | |
| Maße (mm) | 25x11x6 | 18,5∅65,2 |
| Lebenszyklen | 500 | 300 |
| bis auf % der Kapazität | 80 % | 75 % |
Tabelle 1: Daten ausgewählter LiPo-Akkus
- Die Werte in Klammern dürfen nur kurzzeitig über- bzw. unterschritten werden.
- Die maximale Ladespannung muss auf ±50 mV eingehalten werden.
- Unter Lebenszyklen versteht man die Anzahl der Ladezyklen, bis die Kapazität des Akkus auf den angegebenen Prozentsatz seiner Nennkapazität abgesunken ist.
- Die maximale Ladespannung wird auch als Ladeschlussspannung bezeichnet.
- Die minimale Entladespannung wird auch als Entladeschlussspannung bezeichnet.
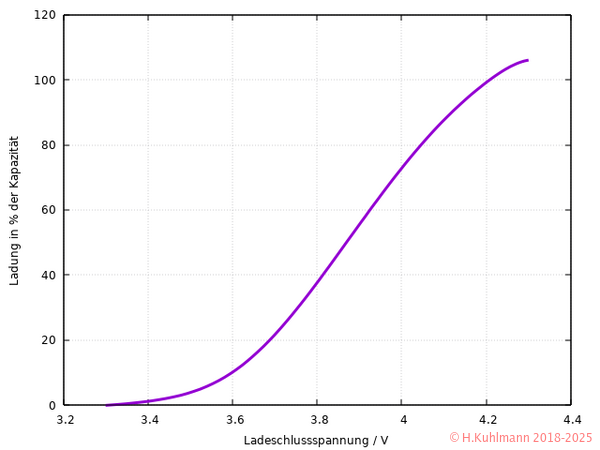
Lade- und Entladekurven
Bild 2 zeigt den Einfluss der Ladeschlussspannung eines LiPo-Akkus. Dargestellt sind die typischen Spannungsverläufe am Akku bei verschiedenen Ladeschlussspannungen für eine moderate Entladung mit 0,1 C. Die Darstellung bezieht sich auf 100 % Kapazität bei 4,2 V Ladeschlussspannung und 3,0 V Entladeschlussspannung (blaue Kurve). Bei einer Ladeschlussspannung von 4,3 V wird eine um einige Prozent höhere Ladung erreicht (grün). Bei einer Ladeschlussspannung von 4,1 V sinkt die Ladung um mehr als 10 % (rot). Bei 4,0 V werden noch etwa 75 % erreicht (orange).
Die Kurven bei moderater Entladung zeigen gegen Ende einen relativ steilen Spannungsabfall. Unter 3 V wird nur noch wenig Strom geliefert.
Die braune Kurve zeigt den typischen Verlauf der Akkuspannung bei stärkerer Entladung mit 3 C. Die Ladeschlussspannung beträgt 4,2 V. Die Spannung fällt mit zunehmender Entladung steiler ab als bei 0,1 C, zeigt allerdings gegen Ende einen flacheren Verlauf. Bei 3 V werden nicht ganz 90 % der Akkukapazität ausgenutzt. Eine Ausnutzung von 100 % wird erst bei einer Akkuspannung von 2,6 V erreicht.
Die Spannungsverläufe zeigen, dass die Akkuspannung wenig über die Ladung des Akkus aussagt. Insbesondere verlaufen die Kurven bei einer Entladung mit 0,1 C (blau) völlig anders als bei einer Entladung mit 3 C (braun).
Bei hohen Strömen fällt am Innenwiderstand des Akkus eine Spannung ab, die zu einer Verschiebung der Kurven nach unten führt. Bei 3 C und mehr können 0,1 V am Innenwiderstand auftreten.
Bild 3 fasst die Ergebnisse aus Bild 2 zusammen. Die Standard-Ladeschlussspannung von 4,2 V bietet eine optimale Ladung eines LiPo-Akkus.
Ladekurven von LiPo-Akkus
LiPo-Akkus sollen nach einer bestimmten Ladekurve geladen werden. Diese wird CCCV (Constant Current – Constant Voltage), Konstantstrom – Konstantspannung genannt.
Bild 4 zeigt den Verlauf des Ladestroms in den LiPo-Akku über die Ladezeit. Die zugehörige Spannung am Akku und dessen Ladung sind ebenso dargestellt.
Zu Beginn wird der Akku mit einem konstanten Strom geladen. Wenn die Spannung von 4,2 V erreicht ist, wird mit einer konstanten Spannung von 4,2 V geladen. Während des Ladens mit Konstantstrom steigt die Ladespannung kontinuierlich an. Wird auf die Konstantspannung umgeschaltet, sinkt der Ladestrom mit der Zeit ab. Wenn der Ladestrom einen bestimmten Wert unterschreitet, gilt der Ladevorgang als beendet.
Für dieses Ladeverfahren sind in der Regel spezielle Ladegeräte erforderlich.
Die Ladung im Akku nimmt vor allem beim Laden mit konstantem Strom zu. Beim Laden mit konstanter Spannung nimmt der Akku nur wenig Ladung auf.
- Wird der Ladevorgang während der Konstantspannungsphase frühzeitig unterbrochen, kann die Ladezeit erheblich verkürzt werden, ohne auf viel Ladung zu verzichten.
Laden und Entladen
Lebensdauer von LiPo-Akkus
Die Lebensdauer von LiPo-Akkus wird in den Datenblättern durch die Anzahl der Ladezyklen beschrieben. Ein LiPo-Akku gilt als verbraucht, wenn seine Kapazität unter 68 % (80 % bis 53 %) der Nennkapazität gefallen ist. Dabei wird davon ausgegangen, dass die LiPo-Akkus immer nach einem Standardverfahren betrieben werden.
- Manche Hersteller tricksen, indem sie einen Akku erst dann als verbraucht ansehen, wenn die aktuelle Kapazität weniger als 60 % beträgt.
In den meisten Fällen wird von einer Ladung auf 4,2 V und einem Ladestrom von weniger als 1 C ausgegangen. Ebenso wird von Entladeströmen unter 1 C und einer Entladeschlussspannung von 3 V ausgegangen.
Beispiele sind in Tabelle 1 aufgeführt.
Die Lebensdauer hängt stark davon ab, wie der LiPo-Akku betrieben wird:
- Laden über 4,2 V verkürzt die Lebensdauer.
- Entladen unter 3 V verkürzt die Lebensdauer.
- Laden oder Entladen mit hohen Strömen verkürzt die Lebensdauer.
- Betrieb bei hohen oder niedrigen Temperaturen (unter 20 °C) verkürzt die Lebensdauer.
- Laden unter 7 °C verkürzt die Lebensdauer.
- Entladen um 80 % (auf 20 %) erhöht die Lebensdauer.
Temperatur
- LiPo-Akkus sollten möglichst bei Raumtemperatur geladen werden,
- nicht unter 0 °C und nicht über 45 °C.
- Laden unter 7 °C verkürzt die Lebensdauer.
Laden und Entladen mit hohen Strömen erwärmt die LiPo-Akkus und verkürzt die Lebensdauer.
Ladeschlussspannung
Die Anzahl der möglichen Ladezyklen hängt insbesondere von der Ladeschlussspannung ab.
| Ladeschlussspannung | Ladezyklen |
| 4,30 V | 150–250 |
| 4,25 V | 200–350 |
| 4,20 V | 300–500 |
| 4,00 V | 850–1500 |
Tabelle 2: Ladezyklen bei verschiedenen Ladeschlussspannungen
Man kann davon ausgehen, dass
- ein LiPo-Akku bei einer Überladung auf 4,3 V nur noch die halbe Lebensdauer hat.
Dem steht eine etwas höhere Ladung gegenüber. Diese geht nach wenigen Ladezyklen wieder verloren.
Entladeschlussspannung
Über den Einfluss der Entladeschlussspannung auf die Lebensdauer von LiPo-Akkus gibt es keine validen Daten. Es gibt jedoch Faustregeln, die besagen, dass die Lebensdauer eines LiPo-Akkus deutlich höher ist, wenn er nur zu 80 % entladen wird. Die Frage ist jedoch, wann ein Akku zu 80 % entladen ist. Nach den Kurven in Bild 2 ist ein LiPo-Akku bei einer Spannung von 3,55 V zu 80 % entladen.
Bei Standard-LiPo-Akkus, die nicht stark belastet werden (unter 1 C), ist es sinnvoll, sie nicht unter 3 V zu entladen, wenn die Lebensdauer nicht verkürzt werden soll.
Innenwiderstand
Der Innenwiderstand eines LiPo-Akkus macht sich bei hohen Lade- und Entladeströmen bemerkbar.
Bei hohen Ladeströmen ist die an den Anschlüssen gemessene Spannung höher als die tatsächliche Zellenspannung. Beim Laden mit der CCCV-Ladekennlinie ist dies kein Problem.
Bei hohen Entladeströmen ist die an den Anschlüssen gemessene Spannung niedriger als die tatsächliche Zellenspannung.
Dies kann der Grund für die sehr niedrigen Entladeschlussspannungen in einigen Datenblättern sein.
Bei niedrigen Entladeströmen ist diese Entladeschlussspannung dann zu niedrig.
Schnelles Laden und Entladen
Wird ein Akku schneller geladen als im Datenblatt angegeben, muss mit einer verkürzten Lebensdauer gerechnet werden.
| Lade- und Entladestrom | Ladezyklen |
| 1 C | 300–500 |
| 2 C | 200–350 |
| 3 C | 150–250 |
Tabelle 3: Ladezyklen bei unterschiedlichen Belastungen
- Beim Laden mit dem dreifachen Standardlade- bzw. Entladestrom ist mit einer Halbierung der Lebensdauer zu rechnen.
- Aus Tabelle 1 ist ersichtlich, dass LiPo-Akkus bei hohen Strömen eine geringere Lebensdauer haben.
Schutzschaltung
Einige LiPo-Akkus sind mit einer integrierten Schutzschaltung versehen (PCB/IC-Protection).
- Diese Schutzschaltungen haben die Funktion einer Sicherung.
- Sie schützen den LiPo-Akku vor Zerstörung durch Überladung:
- Sie schalten bei Spannungen über 4,25 V bis 4,35 V ab.
- Sie schützen den LiPo-Akku vor Zerstörung durch Tiefentladung:
- Sie schalten bei Spannungen unter 2,3 V bis 2,5 V ab.
- Sie schützen den LiPo-Akku vor Zerstörung durch zu hohe Ströme.
- Sie sollen im Extremfall eine Explosion und einen Brand der LiPo-Zellen verhindern.
- Sie sind nicht für den Normalbetrieb vorgesehen:
- als Ersatz für ein Ladegerät, das die Ladeschlussspannung sicherstellt und
- als Ersatz für die Einhaltung der Entladeschlussspannung.

