LiPo-Akkus
LiPo steht für Lithium-Polymer.
Nur eine Auswahl
Die hier vorgestellten LiPo-Akkus beschränken sich auf
- einzelne LiPo-Akku-Zellen,
- Akkus mit Kapazitäten bis zu 3500 mA,
- Akkus im Gehäuse Typ 18650 oder
- Akkus im flachen Gehäuse.
Nicht behandelt werden
- Akku-Packs mit mehreren Zellen,
- Li-Ion-Akkus, Lithium-Ionen-Akkus,
- LiFePO4-Akkus,
- Li-NMC usw.
- sowie Zellen für hohe Entladeströme.
Symbol
Wirkung von Akkumulatoren
- Wenn ein Akku aufgeladen wird, nimmt er Strom auf.
- Wenn ein Akku belastet wird, gibt er Strom ab.
- Ein Akku stellt eine bestimmte Ladung zur Verfügung.
- Die verfügbare Ladung wird in mAh oder Ah angegeben.
- Die Ladung gibt an, wie lange ein bestimmter Strom geliefert werden kann.
- Q = I * t mit Ladung Q in mAh, Strom I in mA und der Zeit t in Stunden (h).
- z. B. bedeuten 500 mAh 1 Stunde lang 500 mA oder 10 Stunden lang 50 mA oder ½ Stunde lang 1000 mA.
- Die maximale Ladung eines voll geladenen Akkus wird als Kapazität bezeichnet.
- Eine Akkuzelle hat eine typische mittlere Zellenspannung.
- Wird ein Akku geladen, steigt seine Zellenspannung.
- Wird ein Akku belastet (entladen), sinkt seine Zellenspannung.
- Für einen Akku gibt es eine maximale Zellenspannung – die Ladeschlussspannung –, die nicht überschritten werden darf.
- Für einen Akku gibt es eine minimale Zellenspannung – die Entladeschlussspannung –, die nicht unterschritten werden darf.
Wirkung eines LiPo-Akkus
- Die Zellenspannung eines LiPo-Akkus beträgt durchschnittlich 3,6 V.
- Ein LiPo-Akku wird mit einem speziellen LiPo-Ladegerät geladen.
- Ein LiPo-Akku darf nicht überladen werden.
- Die maximal zulässige Ladespannung eines LiPo-Akkus beträgt 4,2 V.
- Ein LiPo-Akku darf nicht tiefentladen werden.
- Ein LiPo-Akku sollte nur bis zu einer Zellenspannung von 3 V entladen werden.
- Die minimal zulässige Zellenspannung eines LiPo-Akkus ist je nach Typ 2,7 V oder 2,5 V.
- Wird ein LiPo-Akku unter 3 V entladen oder über 4,2 V geladen, verkürzt sich seine Lebensdauer.
Nur einzelne LiPo-Akku-Zellen
Hier werden nur einzelne LiPo-Akku-Zellen mit einer Spannung um 3,6 V behandelt.
- LiPo-Akkus mit mehreren Zellen – Spannungen um 7,2 V oder höher – werden hier nicht behandelt.
- Hierfür werden spezielle Ladegeräte mit Balancer benötigt.
Gehäuse
LiPo-Akkus gibt es in verschiedenen Gehäusen:
- Zylindrische Zelle
- z. B. Typ 18650
- flache Gehäuse
- prismatische Gehäuse
Bild 1 von links:
- LiPo-Akku mit Schutzschaltung im Gehäuse 14500,
- LiPo-Akku ohne Schutzschaltung im Gehäuse 18650,
- LiPo-Akku mit Schutzschaltung im flachen Gehäuse,
- LiPo-Akku ohne Schutzschaltung im flachen Gehäuse.
18650-Gehäuse
- Das typische 18650-Gehäuse hat Kontakte wie AA-Batterien.
- Es gibt auch LiPo-Akkus im 18650-Gehäuse mit
- Anschlussdrähten und Steckanschluss
- oder Lötfahnen.
- Der Durchmesser beträgt 18,5 mm bei einer Länge von 70 mm.
- Die Kapazität liegt zwischen 1500 mAh und 3500 mAh.
- Sie werden in Geräten und z. B. in E-Bikes verwendet.
- Sie werden mit oder ohne Schutzschaltung geliefert.
Flache Gehäuse
- Die Gehäuse sind meist mit einer Klarsichtfolie umhüllt.
- Die LiPo-Akkus sind meist mit einem Steckanschluss versehen.
- Kapazitäten von unter 100 mAh bis über 2000 mAh sind verfügbar.
- Die Abmessungen sind z. B.:
- 12 mm x 30 mm x 4 mm oder
- 36 mm x 47 mm x 11 mm.
- Sie werden mit oder ohne Schutzschaltung geliefert.
LiPo-Akkus im flachen Gehäuse werden meist fest in Geräte eingebaut.
Der C-Koeffizient
Mit dem C-Koeffizienten können Ströme unabhängig von der Kapazität eines Akkus beschrieben werden.
- Er beschreibt allgemein,
- mit welchem Strom ein Akku geladen werden kann und
- mit welchem Strom ein Akku entladen werden kann.
- Damit kann die Leistungsfähigkeit von Akkus verglichen werden.
Multipliziert man die Kapazität eines Akkus mit dem C-Koeffizienten, so erhält man einen Strom.
Wird beispielsweise ein Akku mit 0,5 C geladen, bedeutet das,
- dass ein Akku von 100 mAh mit 0,5*100 mAh = 50 mA geladen wird,
- dass ein Akku mit 450 mAh dann mit 0,5*450 mAh = 225 mA geladen wird,
- dass das Laden eines leeren Akkus mit 0,5 C bedeutet, ihn in 2 Stunden vollzuladen.
Wenn ein 100 mAh-Akku mit 2 C entladen wird,
- wird er mit 2*100 mAh=200 mA entladen,
- hält ein voller Akku dann t=1/2 Stunde.
- Diese halbe Stunde gilt auch für einen vollen Akku mit 450 mAh, der mit 2*450 mAh, also 900 mA, entladen wird.
C-Rating
Das C-Rating sagt etwas darüber aus, wie schnell ein Akku entladen werden kann bzw. mit welchem Strom er maximal belastet werden kann.
- Normale LiPo-Akkus können mit 2 C belastet werden,
- Hochstrom-LiPo-Akkus z. B. mit bis zu 20 C.
- Hohe C-Ratings sind problematisch, da sehr hohe Ströme fließen, sich die Akkus erhitzen, zerstört werden und brennen können.
-
Vorsicht C-Rating
Hohe C-Ratings werden oft für unrealistische Marketingzwecke verwendet.
C-Koeffizient
Der C-Koeffizient beschreibt eigentlich die Lade- bzw. Entladezeit t.
Leider nicht unmittelbar, sondern über C=1/t oder t=1/C.
1 C bedeutet also in einer Stunde, t=1/1.
2 C bedeutet in einer halben Stunde, t=1/2.
20 C bedeutet in einem Zwanzigstel einer Stunde, t = 1/20, also 3 Minuten.
0,1 C bedeutet in 10 Stunden, t=1/0,1=10.
Daten
Die folgende Tabelle zeigt beispielhaft die Daten einiger LiPo-Akkus.
Achtung: Daten
Bei manchen Daten von LiPo-Akkus ist Vorsicht geboten.
- Bei der Lebensdauer (Lebenszyklen) ist darauf zu achten, bei wie viel Prozent der Akku als verbraucht gilt.
- Eine Entladeschlussspannung (minimale Entladespannung) unter 2,7 V sollte kritisch hinterfragt werden.
- Hohe Ströme 10 C (C-Rating) sollten kritisch hinterfragt werden.
- Angaben zu Strömen über 30 C sind unglaubwürdig.
| Typ Hersteller |
LP601125 ±LiPo Battery |
ICP651321 PA Renata |
LG 18650 B3 2600 mAh LG |
US14500VR2 Sony |
US18560VTC6 Sony |
NL1834 Nitecore |
| Kapazität | 140 mAh | 120 mAh | 2600 mAh | 715 mAh | 3120 mAh | 3400 mAh |
| normale Spannung | 3,7 V | 3,7 V | 3,65 V | 3,7 V | 3,6 V | 3,7 V |
| max. Ladespannung | 4,2 V | 4,2 V | 4,2 V | 4,2 V | 4,2 V | 4,2 V |
| max. Ladestrom | 55 mA | 120 mA | 1 C 2,6 A |
2 A | ||
| max. Entladestrom | 110 mA | (240 mA) | 1,5 C 3,9 A |
2 C 1430 mA |
20 A | 3 A |
| min. Entladespannung | 2,75 V | (2,8 V) | 2,0 V bis 2,5 V | 2,5 V | ||
| Standard-Ladestrom | 60 mA | 0,5 C 1300 mA |
680 mA | 3 A | 0,2 C 680 mA |
|
| Standard-Entladestrom | 120 mA | 0,2 C 520 mA |
1 C 715 mA |
0,2 C 624 mA |
0,2 C 680 mA |
|
| Standard min. Entladespannung |
3,0 V | 3,0 V | 3,0 V | 2,5 V | 2,75 V | |
| Innenwiderstand | 200 mΩ | 350 mΩ | 75 mΩ | 75 mΩ | 13 mΩ | 150 mΩ |
| Temperatur Laden | 0 °C bis 45 °C | 0 °C bis 45 °C | 0 °C bis 45 °C | 0 °C bis 50 °C | 0 °C bis +45 °C | 0 °C bis 45 °C |
| Temperatur Entladen | -20 °C bis 60 °C | -20 °C bis 60 °C | -20 °C bis 60 °C | -20 °C bis 60 °C | -20 °C bis +65 °C | -20 °C bis 60 °C |
| mit Schutzschaltung | ![]() |
![]() |
![]() |
![]() |
![]() |
![]() |
| Erkennung Überladung | 4,275 V | 4,325 V | ||||
| Erkennung Unterspannung | 2,75 V | 2,5 V | ||||
| Erkennung Überstrom | 2 A bis 4 A | 3,5 A bis 8,5 A | ||||
| Maße mm | 25x11x6 | 23x13x6 | 18,5∅65,2 | 14,2∅49,1 | 18,5∅65,2 | 18,8∅69 |
| Lebenszyklen | 500 | 500 | 300 | 300 | 300 | 500 |
| bis auf % der Kapazität | 80 % | 80 % | 75 % | 75 % | 53 % | 60 % |
Tabelle 1: Daten ausgewählter LiPo-Akkus
- Die Werte in Klammern dürfen nur kurzzeitig über- bzw. unterschritten werden.
- Die maximale Ladespannung muss auf ±50 mV eingehalten werden.
- Unter Lebenszyklen ist die Anzahl der Ladezyklen zu verstehen, bis die Kapazität des Akkus auf den angegebenen Prozentsatz der Nennkapazität abgesunken ist.
- Die maximale Ladespannung wird als Ladeschlussspannung bezeichnet.
- Die minimale Entladespannung wird auch als Entladeschlussspannung bezeichnet.
Lade- und Entladekurven
- Weitere Informationen zu Kurven und Kennlinien bieten die Praktika Kennlinien, Arbeiten mit Kennlinien und Kennlinien messen und darstellen.
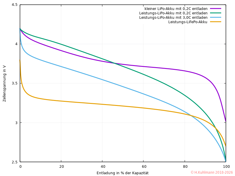
Bild 2 zeigt den Einfluss der Ladeschlussspannung eines LiPo-Akkus. Dargestellt sind die typischen Spannungsverläufe am Akku bei moderater Entladung mit 0,1 C. Die Darstellung bezieht sich auf 100 % Kapazität bei 4,2 V Ladeschlussspannung und 3,0 V Entladeschlussspannung (blaue Kurve).
Die Kurve zeigt zum Ende einen relativ steilen Spannungsabfall. Unter 3 V wird nur noch wenig Strom geliefert.
Die braune Kurve zeigt den typischen Verlauf der Akkuspannung bei stärkerer Entladung mit 3 C. Die Spannung fällt mit zunehmender Entladung steiler ab als bei 0,1 C, zeigt allerdings zum Schluss einen flacheren Verlauf. Bei 3 V werden nicht ganz 90 % der Akkukapazität ausgenutzt. Eine Ausnutzung von 100 % wird erst bei einer Akkuspannung von 2,6 V erreicht.
Die Spannungsverläufe zeigen, dass die Akkuspannung wenig über den Ladezustand des Akkus aussagt. Insbesondere verlaufen die Kurven bei einer Entladung mit 0,1 C (blau) völlig anders als bei einer Entladung mit 3 C (braun).
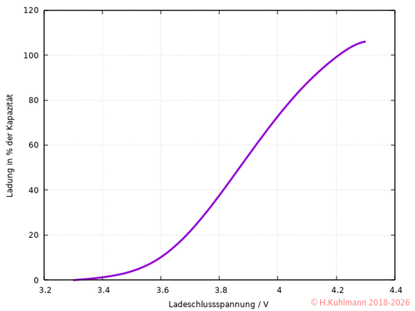
Bild 3 zeigt, dass die Standard-Ladeschlussspannung von 4,2 V optimal für das Laden eines LiPo-Akkus ist.
Ladekurven von LiPo-Akkus
LiPo-Akkus sollen nach einer bestimmten Ladekurve geladen werden. Diese wird als CCCV (Constant Current – Constant Voltage, Konstantstrom – Konstantspannung) bezeichnet.
Zu Beginn wird der Akku mit einem konstanten Strom geladen. Wenn die Spannung von 4,2 V erreicht ist, wird mit einer konstanten Spannung von 4,2 V geladen. Während des Ladens mit Konstantstrom steigt die Ladespannung kontinuierlich an. Nach dem Umschalten auf die Konstantspannung sinkt der Ladestrom mit der Zeit ab. Wenn der Ladestrom einen bestimmten Wert unterschreitet, gilt der Ladevorgang als beendet.
Für dieses Ladeverfahren sind in der Regel spezielle Ladegeräte erforderlich.
Ladegeräte
Ladegeräte für LiPo-Akkus, die nach CCCV laden, gibt es für wenig Geld zu kaufen.
Ein Selbstbau ist nicht zu empfehlen, da die Ladeschlussspannung von 4,2 V auf ±50 mV genau eingehalten werden muss.
Lebensdauer von LiPo-Akkus
Die Lebensdauer von LiPo-Akkus wird durch die Anzahl der Ladezyklen beschrieben. Ein LiPo-Akku gilt als verbraucht, wenn seine Kapazität unter 68 % (80 % bis 53 %) der Nennkapazität gefallen ist. Dabei wird davon ausgegangen, dass die LiPo-Akkus immer nach einem Standardverfahren betrieben werden.
- Manche Hersteller tricksen, indem sie einen Akku erst dann als verbraucht ansehen, wenn die aktuelle Kapazität weniger als 60 % beträgt.
In den meisten Fällen wird von einer Ladung auf 4,2 V und einem Ladestrom von weniger als 1 C ausgegangen. Ebenso wird von Entladeströmen unter 1 C und einer Entladeschlussspannung von 3 V ausgegangen.
Beispiele sind in Tabelle 1 aufgeführt.
Die Lebensdauer hängt stark davon ab, wie der LiPo-Akku betrieben wird:
- Laden über 4,2 V verkürzt die Lebensdauer.
- Entladen unter 3 V verkürzt die Lebensdauer.
- Laden oder Entladen mit hohen Strömen verkürzt die Lebensdauer.
- Betrieb bei hohen oder niedrigen Temperaturen (nicht bei 20 °C) verkürzt die Lebensdauer.
- Laden unter 7 °C verkürzt die Lebensdauer.
- Das Entladen um 80 % (auf 20 %) erhöht die Lebensdauer.
Temperatur
- LiPo-Akkus sollten möglichst bei Raumtemperatur und
- nicht unter 0 °C und nicht über 45 °C geladen werden.
- Das Laden unter 7 °C verkürzt die Lebensdauer.
Das Laden und Entladen mit hohen Strömen erhitzt die LiPo-Akkus und verkürzt die Lebensdauer.
Ladeschlussspannung
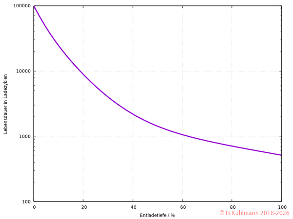
Die Anzahl der möglichen Ladezyklen hängt insbesondere von der Ladeschlussspannung ab.
| Ladeschlussspannung | Ladezyklen |
| 4,30 V | 150–250 |
| 4,25 V | 200–350 |
| 4,20 V | 300–500 |
| 4,00 V | 850–1500 |
Tabelle 2: Ladezyklen bei verschiedenen Ladeschlussspannungen
Man kann davon ausgehen, dass
- ein LiPo-Akku bei einer Überladung auf 4,3 V nur noch die halbe Lebensdauer hat.
Dem steht eine etwas höhere Ladung gegenüber. Diese geht nach wenigen Ladezyklen wieder verloren.
Entladeschlussspannung
Eine Faustregel besagt, dass die Lebensdauer eines LiPo-Akkus deutlich höher ist, wenn er nur zu 80 % entladen wird. Die Frage ist jedoch, wann ein Akku zu 80 % entladen ist. Nach den Kurven in Bild 2 ist ein LiPo-Akku bei einer Spannung von 3,55 V zu 80 % entladen.
Für Standard-LiPo-Akkus, die nicht stark belastet werden (unter 1 C), ist es sinnvoll, sie nicht unter 3 V zu entladen, wenn die Lebensdauer nicht verkürzt werden soll.
Lebensdauer
Die Lebensdauer eines LiPo-Akkus hängt sehr stark davon ab, wie tief er entladen wurde.
Schutzschaltung
Einige LiPo-Akkus sind mit einer integrierten Schutzschaltung versehen (PCB/IC-Protection).
- Diese Schutzschaltungen haben die Funktion einer Sicherung.
- Sie schützen den LiPo-Akku vor Zerstörung durch Überladung:
- Sie schalten bei Spannungen über 4,25 V bis 4,35 V ab.
- Sie schützen den LiPo-Akku vor Zerstörung durch Tiefentladung:
- Sie schalten bei Spannungen unter 2,3 V bis 2,5 V ab.
- Sie schützen den LiPo-Akku vor Zerstörung durch zu hohe Ströme.
- Sie sollen im Extremfall eine Explosion und einen Brand der LiPo-Zellen verhindern.
- Sie sind nicht für den normalen Betrieb vorgesehen:
- als Ersatz für ein Ladegerät, das die Ladeschlussspannung sicherstellt und
- als Ersatz für die Einhaltung der Entladeschlussspannung.
LiPo-Akkus -
Sichere maximale und minimale Spannung
| 4,2 V | voll geladen, nicht überschreiten. |
| 3,7 V | Nennspannung, normalerweise bei der Nennkapazität des Akkus. |
| 3,0 V | Bei dieser Spannung ist nur noch wenig nutzbarer Strom vorhanden. |
| 2,5 V | Beschädigung. Manche Ladegeräte können einen LiPo-Akku unter 2,5 V nicht wiederherstellen. |
| Unter 2,5 V | beginnt man, den LiPo-Akku zu beschädigen . |
| Unter 3,0 V | wird die Lebensdauer verkürzt. |
Außerdem sind nicht alle LiPo-Akkus gleich. Sie unterscheiden sich stark in ihrer Qualität, was auch damit zusammenhängt, wie gut sie mit niedrigen Spannungen zurechtkommen.
3,8 V gilt als optimale Spannung für die Lagerung der LiPo-Akkus. Für die beste Wirkung zwischen Ladevorgängen ist es besser, die Spannung auf 4 V bis 4,2 V zu erhöhen.
Ladegeräte
Ladegeräte für LiPo-Akkus, die nach CCCV laden, gibt es für wenig Geld zu kaufen.
Ein Selbstbau ist nicht zu empfehlen, da die Ladeschlussspannung von 4,2 V auf ±50 mV genau eingehalten werden muss.
Tiefentladeschutz
Die minimale Spannung eines LiPo-Akkus wird am besten mit einem Tiefentladeschutz überwacht, der den Akku beim Unterschreiten der minimalen Spannung abschaltet. Die Anforderungen an die Genauigkeit der Spannung sind nicht so hoch wie bei der maximalen Ladespannung, aber einfache Schaltungen mit ein paar Dioden und einem MOSFET reichen bei weitem nicht aus. Außerdem liegt der Tiefentladeschutz nach dem Abschalten immer noch parallel zum LiPo-Akku und benötigt Strom. Daher sollte der Tiefentladeschutz nur sehr wenig Strom verbrauchen.
Die im Projekt Tiefentladeschutz für einen LiPo-Akku vorgestellte Schaltung hat eine Genauigkeit von 2 % und benötigt nur wenige µA. Dieser Tiefentladeschutz ist auf 3,0 V eingestellt. Die minimale Spannung kann aber einfach über zwei Widerstände eingestellt werden.
Viele LiPo-Akkus werden mit einem integrierten Tiefentladeschutz geliefert.
Regeln für LiPo-Akkus
Kleine LiPo-Akkus
mit bis zu 200 mAh
- Mit 0,1 C betreiben,
- nicht über 1 C.
- Die Ladeschlussspannung beträgt 4,2 V ± 50 mV.
- Die Entladeschlussspannung beträgt 3,0 V ± 0,1 V.
- Falls kein Tiefentladeschutz integriert ist, z. B. den Tiefentladeschutz für einen LiPo-Akku verwenden.
- LiPo-Zellen nicht in Reihe schalten.
Bei kleinen LiPo-Akkus kann die Schutzschaltung ausgenutzt werden,
- wenn der Akku sehr selten tiefentladen wird,
- mit sehr kleinen Strömen, d. h. über lange Zeit (Tage, Wochen) entladen wird,
- der Akku sehr selten geladen wird,
- und eine kürzere Lebensdauer in Kauf genommen wird.
Große LiPo-Akkus
- Das Datenblatt des LiPo-Akkus beachten.
- Laden mit 0,5 C (etwa 2 Stunden).
- LiPo-Akkus halten wesentlich länger, wenn sie unter 0,2 C entladen werden.
- Nicht über 1 C entladen.
- Entladen mit hohen Strömen über 5 C ist möglich, verkürzt aber die Lebensdauer.
- Entladen über 10 C ist problematisch.
- Ein Hersteller, der angibt, dass ein LiPo-Akku über 30 C entladen werden kann, ist nicht vertrauenswürdig.
- Die Ladeschlussspannung beträgt 4,2 V ± 50 mV.
- Eine Entladeschlussspannung unter 2,5 V ist problematisch.
- Bei einer Entladeschlussspannung unter 2,7 V und hohen Strömen ist zu beachten, dass am Innenwiderstand des Akkus eine Spannung von etwa 0,2 V abfällt.
- Auch bei großen LiPo-Akkus trägt eine Entladeschlussspannung von 3,0 V zu einer höheren Lebensdauer bei.
- Dies gilt insbesondere dann, wenn der Akku nur mit ca. 0,1 C belastet wird.
- Falls kein Tiefentladeschutz integriert ist, z. B. den Tiefentladeschutz für einen LiPo-Akku verwenden.
- Der integrierte Überspannungsschutz darf nicht für den normalen Betrieb verwendet werden.
Vorsicht bei LiPo-Akkus
- LiPo-Akkus werden durch Tiefentladung beschädigt.
- LiPo-Akkus werden durch Überladung (4,20 V ± 0,5 %) beschädigt und
- können brennen.
- LiPo-Akkus können bei zu hohen Strömen brennen.
- LiPo-Akkus dürfen keinen hohen Temperaturen ausgesetzt werden: brennen.
- Brennen LiPo-Akkus,
- entstehen hochgiftige Gase,
- hohe Temperaturen,
- dürfen sie nicht mit Wasser gelöscht werden,
- weil dabei noch mehr giftige Gase entstehen,
- sondern am besten mit trockenem Löschsand.
- LiPo-Akkus dürfen nicht einfach parallel geschaltet werden.
- LiPo-Akkus können nicht einfach in Reihe geschaltet werden.
- Für jede einzelne Zelle ist ein Überlastschutz beim Laden und Entladen erforderlich: Balancer.
- Es gibt LiPo-Akkus mit eingebauter Schutzschaltung (PCB) für Spannung und Strom.
- LiPo-Akkus sind sicherer als Li-Ion-Akkus.
- LiPo-Akkus gehören nicht in den Hausmüll.
- LiPo-Akkus enthalten hochwertige Materialien, die recycelt werden müssen.
- Hierfür gibt es spezielle Sammelstellen.

